命题切入点
社会民生、城市建设、社区治理、便民生活圈、全龄友好型品质生活圈
综合分析

往年真题
假如你是A市公交集团工作人员,请根据“给定材料一”,就如何让A市公交便民驿栈更好地融入生活提出建议。(25分)
要求:紧扣材料,内容全面;所提对策有针对性、可行性;准确简明、条理清晰;不超过400字。(2024年公务员多省联考《申论》题)
分论点积累
提升民生温度,让每个群体都有“此心安处”。
打磨治理精度,让每处细节都显“绣花功夫”。
推动发展高度,让城市与人实现“双向奔赴”。
百城万圈“圈”定民生温度,让幸福“触手可及”。
百城万圈“圈”出多元业态,让生活“多姿多彩”。
百城万圈“圈”引智慧赋能,让服务“高效便捷”。
便民生活圈升级,打造城市治理新范式;
一刻钟便民生活圈,圈出消费新活力;
“近”享一刻钟便利,圈出美好生活。
相关政策
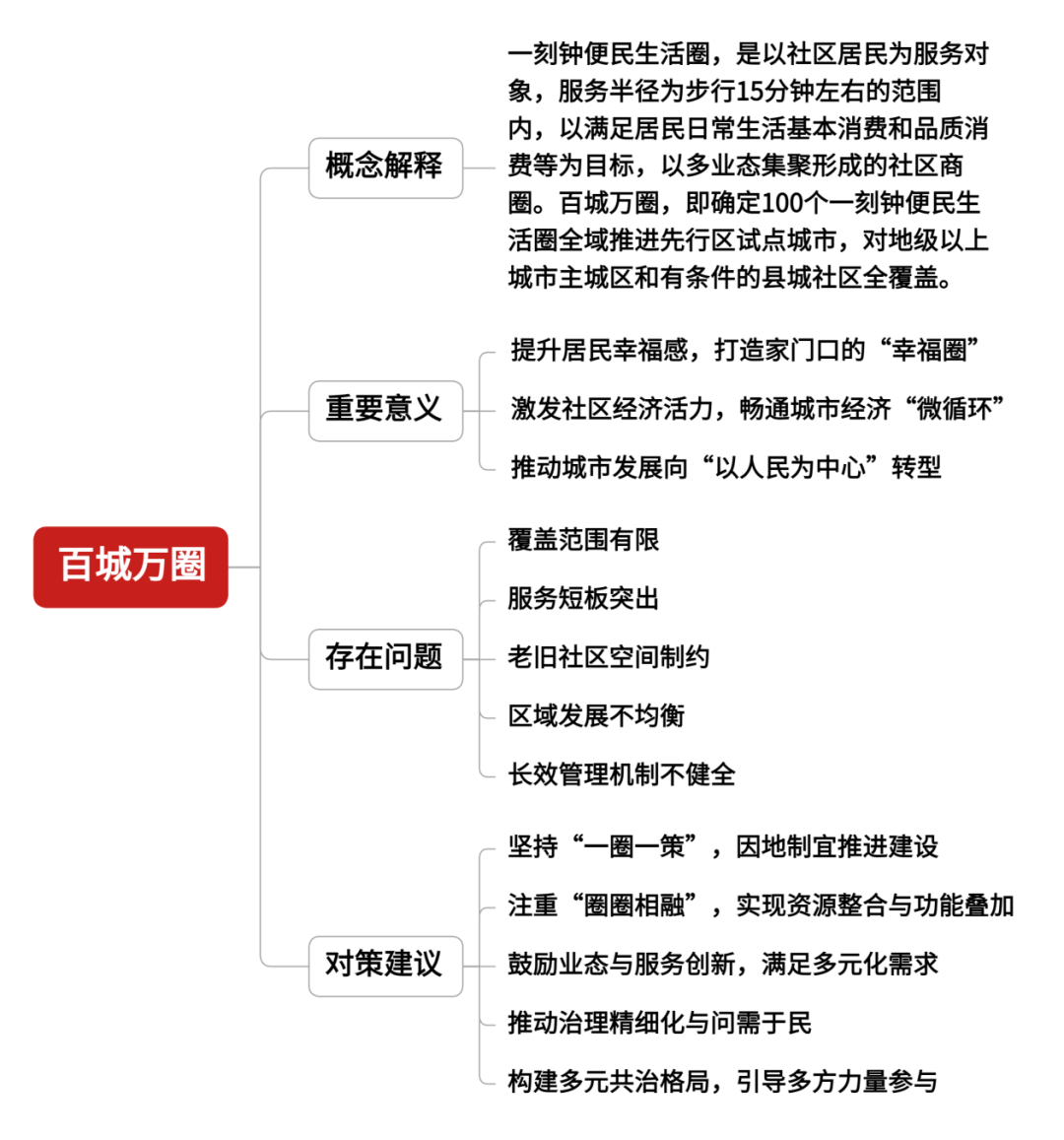
2025年9月,商务部等9部门联合出台了《关于加力推动城市一刻钟便民生活圈建设扩围升级的通知》,对便民生活圈建设工作作出再部署。聚焦群众急难愁盼,突出“一老一小”,推动便民生活圈建设扩围升级,打造全龄友好型品质生活圈。到2030年实现“百城万圈”目标,即确定100个一刻钟便民生活圈全域推进先行区试点城市;建成1万个布局合理、业态齐全,功能完善、服务优质,智慧高效、规范有序的便民生活圈。
在2023年5月召开的二十届中央财经委员会第一次会议上,习近平总书记深刻阐明了我国人口发展呈现的少子化、老龄化、区域人口增减分化的趋势性特征,提出认识、适应、引领人口发展新常态、以人口高质量发展支撑中国式现代化的新要求。党的二十届三中全会围绕促进人口高质量发展,提出以应对老龄化、少子化为重点完善人口发展战略,以及健全覆盖全人群、全生命周期的人口服务体系的重大部署。
2021年5月,商务部等12部门联合发布《关于推进城市一刻钟便民生活圈建设的意见》,首次明确以步行15分钟为半径构建社区商圈,提出“缺什么、补什么”原则,要求优先配齐便利店、菜市场等基本保障业态,并鼓励发展品质提升类设施。
重要讲话
城市更新要因地制宜,同社区建设结合起来,一切着眼于便民、利民、安民,特别要更好地关心呵护“一老一小”。
要践行宗旨为民造福,教育引导广大党员、干部牢固树立以人民为中心的发展思想,把惠民生、暖民心、顺民意的工作做到群众心坎上,增强人民群众获得感、幸福感、安全感。
热点事件
一、浙江嘉兴:一刻钟便民生活圈,“圈”出民生幸福感
二、温州市打造135个便民生活圈,让市民“近”享受各类生活便利
三、武汉持续提档升级 打造全龄共享品质生活圈
四、杭州乐云萌启动“百城万店计划”:AI 赋能社区共享经济,打造“五分钟快乐生活圈”
五、西安老旧社区:空间再生与智慧服务融合实践
金句积累
1.“百城万圈”目标的提出是对人民群众美好生活向往的积极回应。
2.百城万圈,圈的是空间,更是人心;圈的是便利,更是幸福。
3.城市不该是冰冷的建筑丛林,而应是充满温度的生活容器。它既要能托举年轻人逐梦的雄心,也要能安放老年人安度晚年的从容,更要能守护孩子们无忧无虑的童年。一刻钟便民生活圈的建设,好似为城市编织一张“幸福网”,以社区为圆心、步行一刻钟为半径,将柴米油盐的琐碎、衣食住行的需求、精神文化的滋养,都纳入触手可及的范围。这是让每个居民都能在熟悉的街巷里,找到“此心安处是吾乡”的归属感。
4.当城市的天际线在时代浪潮中不断向上生长,那些藏在街巷里的烟火气、萦绕在社区中的生活味,才是衡量幸福的真正标尺。一刻钟便民生活圈建设扩围升级,让城市在向上生长的同时,也不忘向下扎根,在守护民生的点滴中,书写出人与城市和谐共生的美好篇章。
5.一刻钟便民生活圈连接着千家万户的生活,方寸之地的精细治理,彰显出城市管理的“绣花功夫”。
6.城市的温暖,不在摩天大楼的天际线,而在街巷间的烟火气里。
7.一个个便民生活圈,就像城市的“幸福纽扣”,扣紧了居民生活的方方面面,让我们从身边的美好感受城市的发展,期待更多美好的生活图景在身边变成幸福实景。
扫码关注最新考情资讯
扫码领取免费备考资料