命题切入点
科技创新支持、投资理念转变、经济可持续发展、优化产业结构
政策背景
鼓励和规范发展天使投资、风险投资、私募股权投资,更好发挥政府投资基金作用,发展耐心资本。
——党的二十届三中全会
健全多层次金融服务体系,壮大耐心资本,更大力度吸引社会资本参与创业投资。
——2024年中央经济工作会议
强调要积极发展风险投资,壮大耐心资本。
——2024年4月30日召开中共中央政治局会议
要壮大耐心资本,进一步提高对科创企业的包容度,不断完善支持新质生产力发展的政策体系,助力资本市场更好发挥“向新力”。他认为耐心资本可以让科技创新拥有稳定预期和试错空间,企业风险投资(CVC)作为产业资本能为被投资企业提供产业支持,促进其长期发展。
——全国人大代表、清华大学国家金融研究院院长田轩
综合分析

分论点积累
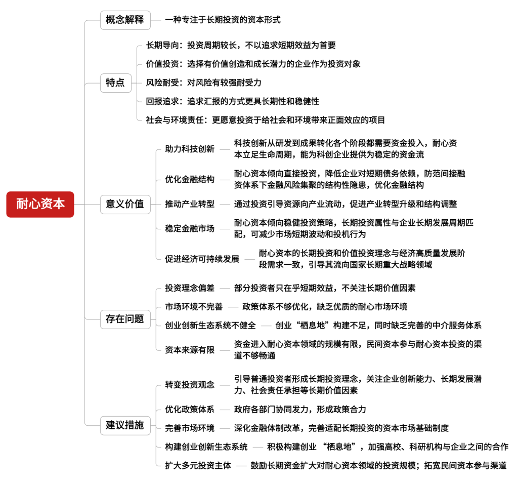
长期是耐心资本的突出特征;
价值投资是耐心资本的本质属性;
风险耐受是耐心资本的固有底色。
金句积累
1.耐心资本是通过科学合理决策,进行长期稳健的价值投资,追求长期回报的资本。
2.耐心资本具有长期性和稳健性。与“快进快出”、投机套利的短期资本不同,耐心资本的投入会充分考虑行业和企业发展潜力并评估资本回报率,做好面对高投入、长周期、慢回报等风险和挑战的准备,因而耐心资本是能够陪伴企业家、科学家“长跑”的资本形态。
3.耐心资本是社会主义市场经济的重要生产要素,也是带动其他各类生产要素实现创新性配置的重要纽带,发展壮大耐心资本对加快发展新质生产力具有重要作用。
4.短期资本更加注重短期回报,通过加快资本周转速度来降低投资风险。但新兴产业特别是未来产业很难在短期内产生回报,原创性、颠覆性科技创新更需要长期资金的支持。
5.应充分发挥耐心资本对于培育壮大新兴产业、超前布局建设未来产业的作用。
6.耐心资本的长期性、稳健性,决定了其投资领域与新一轮科技革命和产业变革密切相关。
7.耐心资本所具有的较高的风险承受能力,源于对我国经济发展大势的准确把握、对技术革命和产业变革方向的科学研判、对企业预期发展的准确评估,从而有意愿为企业发展注入长期稳定的资金,使企业沿着健康的方向发展,为投资者带来持久的收益和回报。
扫码关注最新考情资讯
扫码领取免费备考资料